| Sign In | Join Free | My chinapackagenet.com |
|
Brand Name : CHM Machinery
Model Number : CHM-1100/1400/1700/1900
Certification : CE
Place of Origin : China
MOQ : 1
Price : 60000-120000 USD
Payment Terms : L/C,D/A,D/P,T/T
Supply Ability : 200
Delivery Time : 30
Packaging Details : Film, shipping mark, bubble wrap
Total Power : 22kW
Power Supply : AC380V 50Hz
Dimensions : 6000mm x 2500mm x 1800mm
Maximum Cutting Width : 1100mm
Cutting Accuracy : ±0.5mm
Maximum Cutting Speed : 300m/min
Control System : PLC Servo
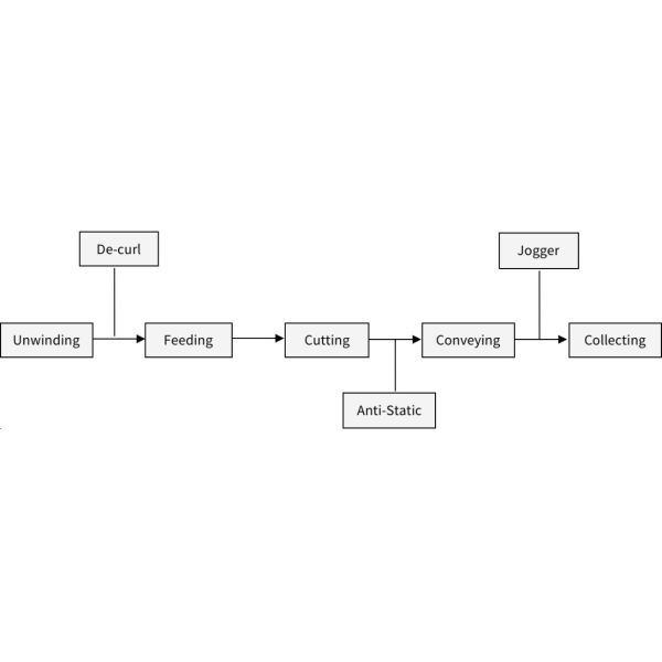
CHM Machinery main products is a computerized high-precision single rotray sheeter, designed specifically for paper mills, paper distributors, and printing houses. It improves slitting capacity and ensures quality. This single-drum sheeter features a "Top blade rotary, bottom blade fixed" flying shear design. During paper transport, the lower blade remains stationary while the upper blade rotates continuously at high speed. The single sheeter machine AC servo-driven control single rotary sheet cutter with accurate and stability.This machine handles paper sizes from 60 to 550 gsm.
From single to 12 rolls, it can slit 30g Bible paper, copy paper, 40g silicone paper, and offset paper up to 500gsm thick paper, providing stable and faster speeds.
| CHM Type | CHM-1400 | CHM-1700 | CHM-1900 |
|---|---|---|---|
| Cutting Way | Top blade rotary, bottom blade fixed | Top blade rotary, bottom blade fixed | Top blade rotary, bottom blade fixed |
| Refence weight of cutting paper | 60-550GSM | 60-550GSM | 60-550GSM |
| Cutting accuracy | ±0.5mm | ±0.5mm | ±0.5mm |
| Max cutting speed | 300sheets/min | 300sheets/min | 300sheets/min |
| Max.cutting meter speed | 300m/min | 300m/min | 300m/min |
| Cutting length range | 450-1650mm | 450-1650mm | 450-1650mm |
| Max scroll diameter | 1800mm | 1800mm | 1800mm |
| Stacking height Of paperboard | 1500mm(59") | 1500mm(59") | 1500mm(59") |
| Max.paper-cutting width | 1400mm | 1700mm | 1900mm |
| Weight | 12000kg | 13000kg | 14000kg |
| Dimension(LxWxH) | 12518mm*3853mm*2230mm | 12518mm*4153mm*2230mm | 12518mm*4353mm*2230mm |



Middle Slitting and Waste Edge Collecting System
Company Introduction
We are manufacturers,CHM Machinery only products paper sheeter machine and A4 production line are designed for 2 series. CHM making first paper rolls to sheet cutting machine and A4 production line was produced in China.CHM Machinery was established in 2004. After 21 years of hard work, it has developed into a professional paper sheeter machine manufacturer with three factories.
The three factories in Guangdong, Shandong and Jiangsu have a total area of nearly 140,000 square meters,becoming the world's second largest sheeting machine manufacturer with independent production capacity;We have the most professional after-sales team and research and development, as far as we know, the single knife sheeter in 2006 has been sheeter cutting paper rolls. Annual sales of more than 200 units, sold to more than 100 countries around the world.
We have many successful installation cases, we can checks whether the country has our equipment.
Please tell us your detailed requirements,According to your paper, gram weight, width,capacity , make the most suitable for your paper roll sheet cutting model.Please contact me if you have any inquiries.
Please feel free to ask any questions about our products or tell us your sourcing needs.
https://www.chmsheeter.com
Email:chm017@szchm.com
Whatsapp/Wechat Us On These Nos. No: 86-13215242947 ( Ms. Ada)
1.Our cooperative partner
paper mill:Sun Paper,ND Paper ,Double A,APP, Onhing Paper,MYS,.Chenmingpaper.JHE paper ,C&CJOINTPRINTING CO.(HK)LID etc.
2.What kind of quality service do you offer to me?
All the parts of commodity will be ensured to be used for one year CHM Machinery will maintain them for life.Outside the warranty period, the Seller shall provide spare parts and services at a preferential price as soon as possible.
3. How do we guarantee quality?
Always pre-production samples before mass production;Always final inspection before shipment;
4. What can you buy from us?
Paper sheeter machine, paper cutter, paper sheet machine, copy paper and packaging machine, cut-to-size paper and packaging machine.
5.Why should you buy from us instead of other suppliers?
CHM is the only Hong Kong brand sheet machinery producer in China.With the second largest facility in the world, nearly 140.000 square meters.As a sheet solution expert, with the best R&D team and the highest number of patents, more than 110 items.
6.Who are we?
Our headquarter is located in Guangdong, China, started in 2010, selling to East Asia (10.00%), Africa (5.00%), South America (5.00%), Domestic Market (3.00%), Northern Europe (3.00%), Eastern Europe (2.00%), South Asia (2.00%), Southern Europe (2.00%), Southeast Asia (2.00%), Central America (2.00%), Western Europe (2.00%), North America (2.00%), Middle East (2.00%), Oceania (2.00%). Totally there are about 101-200 people in our office.



|
|
Paper Sheeting Machine High Speed Auto EPC Paper Sheet Cutting Images |